桃園市糕餅商業同業公會
  • (03)337-0750

  • Facebook粉絲團

  • 首頁
  • 認識公會
    • 公會簡介
    • 組織章程
  • 理監事名單
  • 顧問團介紹
  • 會員介紹
  • 政府公告
  • 會務訊息
  • 理監事會議程
  • 首頁
  • 會務訊息
  • 比賽 / 課程

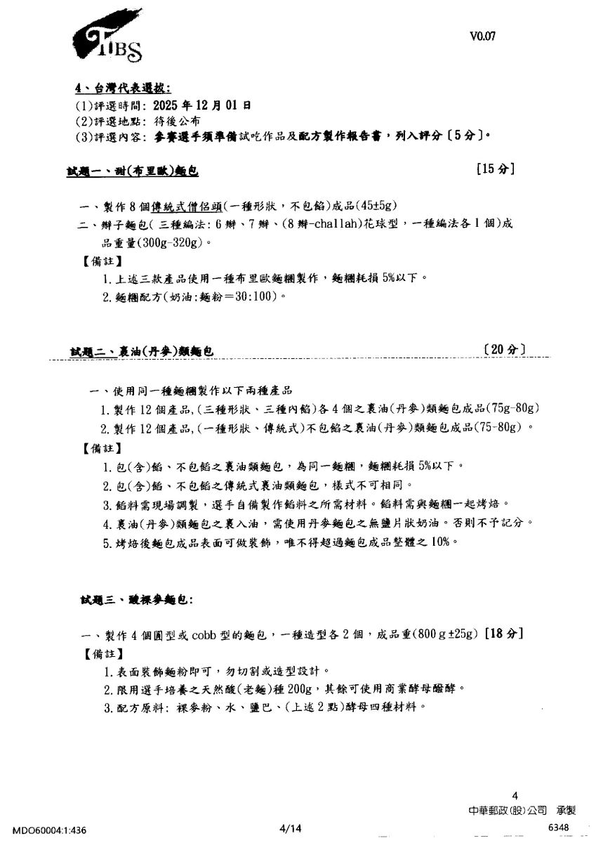
轉知~2026年UIBC世界盃青年麵包大賽台灣代表選拔辦法。

會務訊息

  • 會務資訊
  • 比賽 / 課程
  • 活動集錦

上述附件,表格下載網址:http://www.bakery.org.tw/bulletin_detail.php?id=663


  • 上一則
  • 回列表
  • 下一則
各站連結
  • 桃園市糕餅商業同業公會Facebook
  • 中華民國糕餅商業同業公會全國聯合會
  • 中華穀類食品工業技術研究所
  • 中華民國經濟部
  • 衛生福利部全球資訊網
  • 衛生福利部食品藥物管理署
  • 經濟部工業局全球資訊網
  • 桃園市政府全球資訊網
  • 台灣省桃園糕餅商業公會
  • 桃園市政府衛生局
聯絡資訊
  • 地址: 桃園市桃園區中華路89號3樓
  • 信箱: tynbakery27@gmail.com
  • 電話: (03)337-0750
  • 傳真: (03)336-2389

© 2022 桃園市糕餅商業同業公會. All rights reserved. Powered by OZCHAMP.